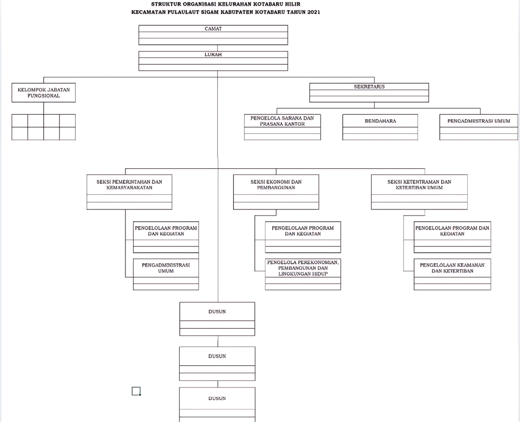
Struktur Organisasi Struktur Organisasi Struktur Organisasi

Struktur Organisasi
Kecamatan Pulaulaut Selatan Kabupaten Kotabaru

1. Camat

– Camat adalah pimpinan tertinggi di kecamatan yang memiliki tugas mengoordinasikan dan mengawasi pelaksanaan pemerintahan kelurahan. Camat juga bertanggung jawab atas penyelenggaraan pelayanan publik serta pembangunan di wilayah kecamatan.

2. Lurah

– Lurah bertanggung jawab dalam penyelenggaraan pemerintahan di tingkat kelurahan, termasuk pelayanan masyarakat, pembangunan, ketertiban, serta koordinasi dengan berbagai pihak untuk meningkatkan kesejahteraan masyarakat.

3. Sekretaris Kelurahan

– Membantu lurah dalam mengoordinasikan penyelenggaraan administrasi umum, perencanaan, serta pengelolaan keuangan dan aset kelurahan.

4. Kelompok Jabatan Fungsional

– Jabatan ini berisi tenaga fungsional dengan keahlian tertentu yang membantu kelurahan dalam tugas-tugas spesifik, seperti penyuluhan, teknis pembangunan, dan pelayanan administrasi.

5. Pengelola Sarana dan Prasarana Kantor

– Bertanggung jawab dalam pengelolaan fasilitas kantor kelurahan, termasuk pemeliharaan gedung, peralatan kerja, dan kebutuhan operasional lainnya.

6. Bendahara

– Mengelola anggaran kelurahan, mencatat pemasukan dan pengeluaran, serta memastikan penggunaan dana sesuai dengan aturan yang berlaku.

7. Pengadministrasi Umum

– Bertugas dalam pencatatan, pengarsipan, serta penyusunan laporan administrasi yang berkaitan dengan kelurahan.

Seksi-Seksi di Kelurahan

8. Seksi Pemerintahan dan Kemasyarakatan

– Menangani urusan administrasi kependudukan, pelayanan masyarakat, serta program-program yang berkaitan dengan kesejahteraan sosial.

– Sub-bagian:

– Pengelolaan Program dan Kegiatan: Mengurus perencanaan dan pelaksanaan program pemerintahan serta kemasyarakatan.

– Pengadministrasi Umum: Bertugas dalam pencatatan dan dokumentasi administrasi pemerintahan serta pelayanan masyarakat.

9. Seksi Ekonomi dan Pembangunan

– Bertanggung jawab atas program-program pembangunan dan peningkatan ekonomi masyarakat.

– Sub-bagian:

– Pengelolaan Program dan Kegiatan: Mengelola perencanaan dan pelaksanaan program ekonomi dan pembangunan.

– Pengelola Perekonomian, Pembangunan, dan Lingkungan Hidup: Berfokus pada pemberdayaan ekonomi masyarakat, pengelolaan lingkungan, serta infrastruktur pembangunan.

10. Seksi Ketentraman dan Ketertiban Umum

– Mengawasi dan menjaga ketertiban serta keamanan di wilayah kelurahan.

– Sub-bagian:

– Pengelolaan Program dan Kegiatan: Merancang dan melaksanakan kegiatan yang mendukung ketertiban umum.

– Pengelolaan Keamanan dan Ketertiban: Mengelola aspek keamanan lingkungan dan koordinasi dengan pihak berwenang terkait.

11. Dusun

– Dusun merupakan bagian dari kelurahan yang bertugas mengelola pemerintahan dan pelayanan publik di tingkat paling bawah. Kepala dusun bertanggung jawab untuk mengoordinasikan kegiatan masyarakat dan menyampaikan aspirasi warganya ke pihak kelurahan.